
Thư Viện Trung Tâm Đại Học Quốc Gia TP. HCM.
Về chúng tôi

Lịch sử hình thành
Đại học Quốc gia Thành phố Hồ Chí Minh (ĐHQG-HCM) là một đại học đa ngành, đa lĩnh vực gồm các trường thành viên và các đơn vị trực thuộc. Đối với mô hình tổ chức của một đại học đa ngành, hệ thống thư viện sẽ có một thư viện trung tâm và các thư viện thành viên. Trong đó, thư viện trung tâm làm đầu mối liên kết tổ chức các thư viện trong toàn ĐHQG-HCM để tổng hợp được nguồn lực thông tin của cả hệ thống thư viện. Vì vậy, ĐHQG-HCM đã quyết định thành lập Thư viện Trung tâm như là một thư viện kiểu mẫu, làm cơ sở để hoàn thiện hệ thống thư viện xứng tầm của một đại học hàng đầu.
Thư viện Trung tâm ĐHQG-HCM được thành lập theo Quyết định số 595 QĐ/ĐHQG/TCCB ngày 6 tháng 8 năm 2003 của Giám đốc ĐHQG-HCM và chính thức đi vào hoạt động từ tháng 4 năm 2005. TVTT là một đơn vị hành chính sự nghiệp độc lập, trực thuộc Ban Giám đốc ĐHQG-HCM, có tư cách pháp nhân, tài khoản và con dấu riêng.
Thư viện Trung tâm với nhân sự cơ hữu là 20 người (tính đến 9/2021) phục vụ tại 02 cơ sở: Cơ sở chính (Đường Võ Trường Toản, Khu đô thị ĐHQG-HCM, khu phố 33, phường Linh Xuân, Thành phố Hồ Chí Minh) và Chi nhánh Ký túc xá B (Toà C1-C2 Đường Mạc Đĩnh Chi, Khu phố Tân Hòa, Phường Đông Hòa, Thành phố Hồ Chí Minh) có tổng diện tích sử dụng khoảng 11.000 m2.
Tầm nhìn & sứ mạng
- Tầm nhìn: Thư viện ĐHQG-HCM giữ vị trí là một trong những HTTV đại học hàng đầu của cả nước, đạt tiêu chuẩn tương đương các thư viện đại học tiên tiến trên thế giới.
- Sứ mạng: Thư viện ĐHQG-HCM cung cấp nguồn tài nguyên thông tin chất lượng cao và các dịch vụ tiên tiến, được vận hành bởi một đội ngũ cán bộ chuyên môn có năng lực và phẩm chất tốt nhằm hỗ trợ hiệu quả cho sinh viên, giảng viên, nhà nghiên cứu đạt được các mục tiêu học thuật trong môi trường của một đại học nghiên cứu hàng đầu, góp phần phục vụ cộng đồng và hợp tác phát triển thư viện đại học Việt Nam.
Chức năng và nhiệm vụ
Thư viện Trung tâm cung cấp nguồn tài nguyên thông tin khoa học và các dịch vụ hỗ trợ cho cán bộ giảng viên, nhà nghiên cứu và sinh viên của ĐHQG-HCM nhằm phục vụ mục tiêu đào tạo và nghiên cứu chất lượng cao của ĐHQG-HCM. Với vai trò của một thư viện chính trong Hệ thống Thư viện ĐHQG-HCM, Thư viện Trung tâm có nhiệm vụ điều hành hệ thống, tổ chức các hoạt động liên kết, chia sẻ các nguồn lực chung của hệ thống. Hệ thống Thư viện ĐHQG-HCM được tổ chức và hoạt động theo Quy chế ban hành kèm theo Quyết định số 165/ QĐ-ĐHQG-TCCB ngày 24 tháng 2 năm 2009. Hệ thống Thư viện ĐHQG-HCM gồm Thư viện Trung tâm và 08 thư viện của các trường đại học và viện thành viên thuộc ĐHQG-HCM (TV Trường ĐH Bách Khoa, TV Trường ĐH Khoa học Tự nhiên, TV Trường ĐH Khoa học Xã hội & Nhân văn, TV Trường ĐH Quốc tế, TV Trường ĐH Kinh tế - Luật, TV Trường ĐH Công nghệ Thông tin, TV Trường ĐH An Giang, TV Viện Môi trường & Tài nguyên).
Nguồn tài nguyên thông tin
Nguồn tài liệu của Thư viện Trung tâm được chú trọng phát triển cả về số lượng và chất lượng, có giá trị học thuật cao theo yêu cầu và triển khai dùng chung trong toàn hệ thống. Tính đến tháng 11/2024 tài liệu bản in phục vụ chung trong toàn hệ thống thư viện gồm có: 688.982 bản sách; 844 nhan đề tạp chí; 46.271 luận án, luận văn; 14.724 đề tài nghiên cứu khoa học, kỷ yếu hội nghị/hội thảo, tiêu chuẩn kỹ thuật, trong đó Thư viện Trung tâm có hơn 106.604 bản sách (53.483 nhan đề); 117 nhan đề tạp chí, 1.048 luận án,…. Bên cạnh đó, nguồn tài liệu điện tử với các cơ sở dữ liệu khoa học có uy tín của các nhà xuất bản nước ngoài đã được tổ chức khoa học và khai thác có hiệu quả trong nhiều năm qua như: ScienceDirect, IEEE, SpringerLink, ProQuest, ACS,v.v… là những cơ sở dữ liệu điện tử với 48.140 sách; 12.938 tạp chí; 1.457 luận văn, luận án điện tử.
Các nguồn tài liệu phong phú nêu trên được kết nối phục vụ chung trong toàn ĐHQG-HCM thông qua hệ thống phần mềm quản lý thư viện nền tảng dịch vụ, phần mềm tìm kiếm tập trung, phần mềm quản lý người dùng. Hệ thống phần mềm này giúp cho việc tìm kiếm tập trung tất cả nguồn tài liệu bản in và tài liệu điện tử của các thư viện trong hệ thống một cách thuận tiện đối với người sử dụng và việc quản lý người dùng được đồng bộ và hiệu quả hơn.
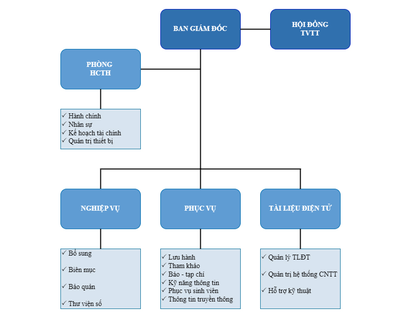
Cơ cấu tổ chức










